视频课程精选
- 2019-1-1 13:58 发布
- 浏览 836 次
- 下载 0 次
空调维修专利库 —格力空调专辑
9
分
-
大小: 68M价格: 50 百家币更新时间: 2019-01-01
资料简介
资料名称:空调维修专利库 — 窗式空调器(8月26号)
下载权限:空调维修VIP、全站VIP、终极VIP
资料清单:
CN202561921U-一种空调器及其内外机连接管-公开
CN202561973U-一种空调器及其空调器集气管-公开
CN202770078U-一种空调及其空调分流器-公开
CN203035508U-压缩机容量调节系统-公开
CN203130499U-一种螺杆压缩机-公开
CN203203256U-空气能热水器及其水箱-公开
CN203274198U-柜式空调机及其空调门板-公开
CN203286819U-空调及四通阀启动值的获取装置-公开
CN203287206U-一种空调测试安装架-公开
CN205753399U-一种光伏发电系统及空调-公开
CN205860357U-一种控制器及室内温度调节系统-公开
CN205913837U-一种用于抽真空系统的过滤器及抽真空系统-公开
CN205918598U-螺杆压缩机系统以及制冷设备-公开
CN205991561U-一种立柜式空调-公开
CN206145898U-空调的可变流量控制装置及空调系统-公开
CN206207560U-空调机组的室内机及空调机组-公开
CN206207695U-空调室外机侧板、空调室外机及空调-公开
CN206207700U-一种窗机电机支架的引水结构及窗机-公开
CN206207709U-空调电加热装置安装结构及空调器-公开
CN206281053U-一种空调室内机-公开
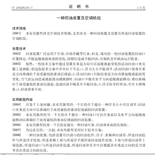
CN206281245U-一种回油装置及空调机组-公开
CN206281255U-一种分液头及空调-公开
CN206362010U-冷媒分配器及两管制热回收多联机系统-公开
CN206459278U-一种空调室外机降噪结构及空调室外机-公开
CN302112694S-空气能热水器(12-15)-公开
资料名称:空调维修专利库 —格力空调专辑(8月24号)
下载权限:空调维修VIP、全站VIP、终极VIP
资料清单:
CN203365051U-预测压管路压力传感器连接结构及压力传感器安装组件-公开
CN203385241U-空调系统的压缩模块及空调系统-公开
CN203443025U-一种空调器控制系统-公开
CN203471695U-一种换热器支架装配装置-公开
CN203478512U-一种检测变频空调制热功能故障的系统-公开
CN203533718U-多联式空调机组-公开
CN203560326U-空调机组及其联轴器罩-公开
CN203572117U-一种氟利昂充注机-公开
CN203719047U-一种降压装置和一种空调系统-公开
CN203719239U-一种制冷机组的冷凝热回收系统-公开
CN203731583U-用于空调测试的连接管和空调测试系统-公开
CN203869268U-一种空调及其柜机防倒装置-公开
CN203907859U-光伏空调系统-公开
CN203908128U-一种空调室内机及其管路连接总成-公开
CN203928394U-一种空气能热水器-公开
CN203930449U-一种基于分布式发电的空调监控系统及应用其的空调系统-公开
CN203949416U-空调器及其进液均流装置-公开
CN204027065U-第二类吸收式热泵系统-公开
CN204240514U-中央空调系统及其室内机-公开
CN204312348U-一种压缩机油温控制装置-公开
CN204314394U-电加热管发热均匀性检测系统-公开
CN204359185U-换热器翅片及换热器-公开
CN204493940U-空调机组及其管路连接装置-公开
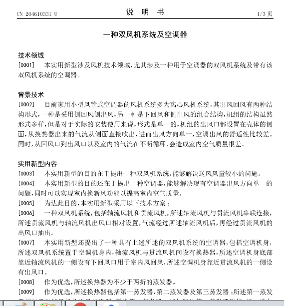
CN204610331U-一种双风机系统及空调器-公开
CN204612256U-一种翅片换热器及空调器-公开
CN204612886U-一种跌落试验台-公开
CN204694137U-换热器翅片及换热器-公开 (1)
CN204696931U-一种三相矩阵变频器和空调系统-公开
CN204757211U-空调一体机系统-公开
CN204757425U-一种离心式制冷机组防喘振系统-公开
CN205117813U-可调风向的风机、风管式空调机组-公开
CN205119242U-贯流风管式空调机组-公开
CN205119399U-风机组件及安装有该风机组件的空调-公开
CN205119584U-气液分离器、空调系统-公开
CN205191841U-多联机空调系统的驱动装置及多联机空调系统-公开
CN205227941U-干式蒸发器及其管箱总成-公开
CN205279303U-一种壳体及采用其的空调系统-公开
CN205279532U-微通道换热器及空调-公开
CN205345818U-整体式空调柜机顶包装结构及空调柜机顶包装组件-公开
CN205351494U-一种天井机空调-公开
CN205351599U-空调-热水器室外一体机及空调-热水器一体式系统-公开
CN205351644U-一种适用于模块机组的外部电控箱-公开
CN205373158U-空调器及其蒸发器总成-公开
资料名称:空调维修专利库 — 窗式空调器(8月22号)
下载权限:空调维修VIP、全站VIP、终极VIP
资料清单:
CN105444453A-一种双温制冷及制热系统-公开
CN105466087A-热回收多联机外机系统及阀体失效检测方法-公开
CN105509384A-空调多联机系统的除霜方法及空调多联机系统-公开
CN105588225A-空调器、室外机-公开
CN105649994A-一种消声器、制冷系统以及空调设备-公开
CN105698337A-一种空调开机阶段压力控制方法及装置-公开
CN105823192A-空调后箱体结构及具有该空调后箱体结构的空调器-公开
CN105833589A-一种用于抽真空系统的过滤器及抽真空系统-公开
CN105953337A-冰蓄热空调机组及其控制方法-公开
CN105972851A-空调系统及其抑制结霜控制方法-公开
CN106004323A-一种电动汽车空调系统及应用其的电动汽车-公开
CN106091176A-除湿空调系统及空调控制方法-公开
CN106091500A-一种安全储液罐装置及采用其的空调-公开
CN106150976A-压缩机组件用隔音装置及压缩机组件-公开
CN106196547A-空调外壳结构及空调-公开
CN106247567A-一种空调控制方法及装置-公开
CN106287951A-一种立柜式空调及提高空调吹风舒适性的方法-公开
CN106287982A-一种室内机的底壳结构、室内机及改善室内机噪音的方法-公开
CN106322736A-空调底盘结构及空调柜机-公开
CN106322812A-一种冷热水机CN106322812A-公开
CN106338112A-一种空调热回收系统-公开
CN106338161A-一种回油装置及空调机组-公开
CN106382769A-压缩机系统及压缩机控制方法-公开
CN106403169A-一种缺氟保护方法、装置和空调-公开
CN106411153A-一种变频柜及变频柜防凝露方法-公开
CN106440189A-一种空调的控制方法、装置、空调及空调控制端-公开
CN106440262A-一种空调机组的控制方法和装置-公开
CN106440538A-一种满液式蒸发器回油系统及采用其的水冷式空调机组-公开
CN106440632A-一种冷库制冷设备的控制方法及装置-公开
CN106482226A-一种室内机及采用其的空调器-公开 (1)
CN106482226A-一种室内机及采用其的空调器-公开
CN106556112A-压缩机频率调节方法及装置-公开
CN106556188A-一种空调系统冷媒流量的控制方法-公开
CN106642404A-一种空调热泵系统-公开
CN106642856A-一种喷液电磁阀的控制方法、装置及空调-公开
CN106765911A-一种中央空调冷机的控制方法、装置及控制器-公开
CN106766068A-空调扫风叶片组件及空调-公开
CN106845009A-多联机系统的工程绘图方法及装置-公开
CN107131898A-一种环境检测装置及环境调节设备-公开
CN107479363A-一种电器设备及其控制电路和控制方法-公开
CN107782006A-一种压缩机制冷系统以及集成有冰箱的饮水机-公开
CN107940547A-一种壁挂机导风板及其调控方法及壁挂式空调机-公开
CN202109612U-空调室外机待机功耗控制系统-公开
CN202158700U-均流装置、蒸发器及空调-公开
CN202195630U-一种压缩机气液分离结构-公开
CN202328564U-一种空调外机的后护网装置-公开
资料名称:空调维修专利库 —格力空调专辑(8月20号)
下载权限:制冷原理VIP、全站VIP、终极VIP
资料清单:
CN102866715A-一种实验室墙体温度的控制方法及装置-公开
CN103528168A-空调系统运行控制方法、装置、系统主机及空调系统-公开
CN103900148B-空调内机、换热器导风调节装置及换热器导风调节方法-授权
CN103925695A-热泵热水器-公开
CN103985242A-一种空调器的控制方法、控制装置及控制系统-公开
CN104033996A-空调室内机运行噪音的控制方法和系统-公开
CN104034098A-空调器及其进液均流装置-公开
CN104061663A-一种空调控制方法和装置-公开
CN104075495A-一种空调器及其翅片式换热器-公开
CN104101127A-多联机空调系统及其化霜控制方法-公开
CN104132781A-一种提高冷媒泄漏检测结果准确性的检漏仪-公开
CN104197496A-窗式空调器吹水的防漏系统及方法-公开
CN104236180A-一种空调及其电子膨胀阀-公开
CN104279626A-嵌入式空调室内机及设有该室内机的嵌入式空调-公开
CN104296307A-一种壁挂式空调过滤网自动清洗方法及装置-公开
CN104333927A-空调器、电加热管及防止空调器的电加热管凝露的方法-公开
CN104338371A-过滤器装置、压缩机及空调机组-公开
CN104344493A-检测排气感温包是否脱落的方法、装置及空调器-公开
CN104344927A-预测压管路压力传感器连接结构及压力传感器安装组件-公开
CN104390312A-一种空调辅助器电加热运行方法-公开
CN104406271A-一种智能控制空调器低温运行的方法及空调器-公开
CN104422204A-冷冻冷藏机组及其制冷机组-公开
CN104422217A-制冷系统回油控制方法-公开
CN104424366A-一种空调连接管走管的方法和装置-公开
CN104482625A-变频空调是否缺少冷媒的判别方法-公开
CN104501318A-一种多联式空调连接走管方法-公开
CN104564611A-一种压缩机电加热带控制方法及装置-公开
CN104566902A-空调器的导风机构及空调器-公开
CN104596746A-一种热水机水泵安装检测装置及其检测方法、空调-公开
CN104633771A-多联式空调机组及其控制方法-公开
CN104654461A-一种可连续制热化霜的空调器及其控制方法-公开
CN104655238A-一种多联机油位检测方法及系统-公开
CN104676991A-空调器及其除霜方法-公开
CN104713210A-空调机组及其电辅热装置-公开
CN104728997A-用于恒温控制的空调器、恒温控制系统及恒温控制方法-公开
CN104729020A-一种变频空调恒温除湿控制方法-公开
CN104776551A-一种空调下睡眠状态监测方法、装置及空调-公开
CN104864565A-空调机组的控制方法-公开
CN104864641A-毛细管及过渡管总成及具有其的空调器-公开
CN104913558A-双级增焓压缩机控制方法-公开
CN104949184A-水余热回收供暖系统及水余热回收供暖方法-公开
CN104949387A-热泵空调及其控制方法-公开
CN104990307A-空调器、压缩模块及压缩模块组-公开
CN105004115A-电子膨胀阀的控制方法-公开
CN105020838A-空调器控制方法、装置及空调器-公开
CN105020953A-压缩机组的控制方法-公开
CN105157106A-一种室内机、室内机系统及空调器-公开
CN105202730A-可调风向的风管式空调机组及其出风方法-公开
CN105241005A-基于智能穿戴设备的空调控制方法和系统-公开
CN105258435A-一种冷库蒸发器水冲霜密封叶片-公开
CN105386980A-一种螺杆压缩机及空调系统-公开
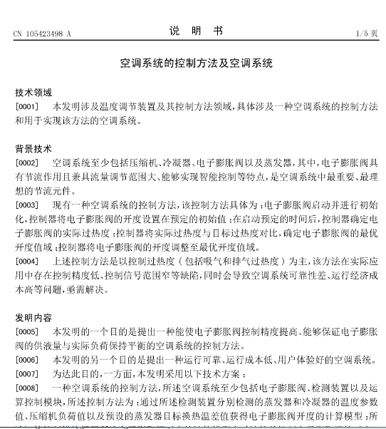
CN105423498A-空调系统的控制方法及空调系统-公开
版权声明
1、转载或引用本网站内容须注明原网址,并标明本网站网址(http://www.zhilengbj.cn)。
2、本网站所有视频、电子书、图纸、文献等均来自网络,仅供大家交流与学习,不得用于商业用途
3、如果侵犯了你的权益,请发邮件至:coolgou1987@126.com,我们会及时删除侵权内容,谢谢合作!。
4、对不遵守本声明或其他违法、恶意使用本网站内容者,本网站保留追究其法律责任的权利。
唯一网址: http://www.zhilengbj.cn/thread-560-1-1.html
下载权限:空调维修VIP、全站VIP、终极VIP
资料清单:
CN202561921U-一种空调器及其内外机连接管-公开
CN202561973U-一种空调器及其空调器集气管-公开
CN202770078U-一种空调及其空调分流器-公开
CN203035508U-压缩机容量调节系统-公开
CN203130499U-一种螺杆压缩机-公开
CN203203256U-空气能热水器及其水箱-公开
CN203274198U-柜式空调机及其空调门板-公开
CN203286819U-空调及四通阀启动值的获取装置-公开
CN203287206U-一种空调测试安装架-公开
CN205753399U-一种光伏发电系统及空调-公开
CN205860357U-一种控制器及室内温度调节系统-公开
CN205913837U-一种用于抽真空系统的过滤器及抽真空系统-公开
CN205918598U-螺杆压缩机系统以及制冷设备-公开
CN205991561U-一种立柜式空调-公开
CN206145898U-空调的可变流量控制装置及空调系统-公开
CN206207560U-空调机组的室内机及空调机组-公开
CN206207695U-空调室外机侧板、空调室外机及空调-公开
CN206207700U-一种窗机电机支架的引水结构及窗机-公开
CN206207709U-空调电加热装置安装结构及空调器-公开
CN206281053U-一种空调室内机-公开
CN206281245U-一种回油装置及空调机组-公开
CN206281255U-一种分液头及空调-公开
CN206362010U-冷媒分配器及两管制热回收多联机系统-公开
CN206459278U-一种空调室外机降噪结构及空调室外机-公开
CN302112694S-空气能热水器(12-15)-公开
资料名称:空调维修专利库 —格力空调专辑(8月24号)
下载权限:空调维修VIP、全站VIP、终极VIP
资料清单:
CN203365051U-预测压管路压力传感器连接结构及压力传感器安装组件-公开
CN203385241U-空调系统的压缩模块及空调系统-公开
CN203443025U-一种空调器控制系统-公开
CN203471695U-一种换热器支架装配装置-公开
CN203478512U-一种检测变频空调制热功能故障的系统-公开
CN203533718U-多联式空调机组-公开
CN203560326U-空调机组及其联轴器罩-公开
CN203572117U-一种氟利昂充注机-公开
CN203719047U-一种降压装置和一种空调系统-公开
CN203719239U-一种制冷机组的冷凝热回收系统-公开
CN203731583U-用于空调测试的连接管和空调测试系统-公开
CN203869268U-一种空调及其柜机防倒装置-公开
CN203907859U-光伏空调系统-公开
CN203908128U-一种空调室内机及其管路连接总成-公开
CN203928394U-一种空气能热水器-公开
CN203930449U-一种基于分布式发电的空调监控系统及应用其的空调系统-公开
CN203949416U-空调器及其进液均流装置-公开
CN204027065U-第二类吸收式热泵系统-公开
CN204240514U-中央空调系统及其室内机-公开
CN204312348U-一种压缩机油温控制装置-公开
CN204314394U-电加热管发热均匀性检测系统-公开
CN204359185U-换热器翅片及换热器-公开
CN204493940U-空调机组及其管路连接装置-公开
CN204610331U-一种双风机系统及空调器-公开
CN204612256U-一种翅片换热器及空调器-公开
CN204612886U-一种跌落试验台-公开
CN204694137U-换热器翅片及换热器-公开 (1)
CN204696931U-一种三相矩阵变频器和空调系统-公开
CN204757211U-空调一体机系统-公开
CN204757425U-一种离心式制冷机组防喘振系统-公开
CN205117813U-可调风向的风机、风管式空调机组-公开
CN205119242U-贯流风管式空调机组-公开
CN205119399U-风机组件及安装有该风机组件的空调-公开
CN205119584U-气液分离器、空调系统-公开
CN205191841U-多联机空调系统的驱动装置及多联机空调系统-公开
CN205227941U-干式蒸发器及其管箱总成-公开
CN205279303U-一种壳体及采用其的空调系统-公开
CN205279532U-微通道换热器及空调-公开
CN205345818U-整体式空调柜机顶包装结构及空调柜机顶包装组件-公开
CN205351494U-一种天井机空调-公开
CN205351599U-空调-热水器室外一体机及空调-热水器一体式系统-公开
CN205351644U-一种适用于模块机组的外部电控箱-公开
CN205373158U-空调器及其蒸发器总成-公开
资料名称:空调维修专利库 — 窗式空调器(8月22号)
下载权限:空调维修VIP、全站VIP、终极VIP
资料清单:
CN105444453A-一种双温制冷及制热系统-公开
CN105466087A-热回收多联机外机系统及阀体失效检测方法-公开
CN105509384A-空调多联机系统的除霜方法及空调多联机系统-公开
CN105588225A-空调器、室外机-公开
CN105649994A-一种消声器、制冷系统以及空调设备-公开
CN105698337A-一种空调开机阶段压力控制方法及装置-公开
CN105823192A-空调后箱体结构及具有该空调后箱体结构的空调器-公开
CN105833589A-一种用于抽真空系统的过滤器及抽真空系统-公开
CN105953337A-冰蓄热空调机组及其控制方法-公开
CN105972851A-空调系统及其抑制结霜控制方法-公开
CN106004323A-一种电动汽车空调系统及应用其的电动汽车-公开
CN106091176A-除湿空调系统及空调控制方法-公开
CN106091500A-一种安全储液罐装置及采用其的空调-公开
CN106150976A-压缩机组件用隔音装置及压缩机组件-公开
CN106196547A-空调外壳结构及空调-公开
CN106247567A-一种空调控制方法及装置-公开
CN106287951A-一种立柜式空调及提高空调吹风舒适性的方法-公开
CN106287982A-一种室内机的底壳结构、室内机及改善室内机噪音的方法-公开
CN106322736A-空调底盘结构及空调柜机-公开
CN106322812A-一种冷热水机CN106322812A-公开
CN106338112A-一种空调热回收系统-公开
CN106338161A-一种回油装置及空调机组-公开
CN106382769A-压缩机系统及压缩机控制方法-公开
CN106403169A-一种缺氟保护方法、装置和空调-公开
CN106411153A-一种变频柜及变频柜防凝露方法-公开
CN106440189A-一种空调的控制方法、装置、空调及空调控制端-公开
CN106440262A-一种空调机组的控制方法和装置-公开
CN106440538A-一种满液式蒸发器回油系统及采用其的水冷式空调机组-公开
CN106440632A-一种冷库制冷设备的控制方法及装置-公开
CN106482226A-一种室内机及采用其的空调器-公开 (1)
CN106482226A-一种室内机及采用其的空调器-公开
CN106556112A-压缩机频率调节方法及装置-公开
CN106556188A-一种空调系统冷媒流量的控制方法-公开
CN106642404A-一种空调热泵系统-公开
CN106642856A-一种喷液电磁阀的控制方法、装置及空调-公开
CN106765911A-一种中央空调冷机的控制方法、装置及控制器-公开
CN106766068A-空调扫风叶片组件及空调-公开
CN106845009A-多联机系统的工程绘图方法及装置-公开
CN107131898A-一种环境检测装置及环境调节设备-公开
CN107479363A-一种电器设备及其控制电路和控制方法-公开
CN107782006A-一种压缩机制冷系统以及集成有冰箱的饮水机-公开
CN107940547A-一种壁挂机导风板及其调控方法及壁挂式空调机-公开
CN202109612U-空调室外机待机功耗控制系统-公开
CN202158700U-均流装置、蒸发器及空调-公开
CN202195630U-一种压缩机气液分离结构-公开
CN202328564U-一种空调外机的后护网装置-公开
资料名称:空调维修专利库 —格力空调专辑(8月20号)
下载权限:制冷原理VIP、全站VIP、终极VIP
资料清单:
CN102866715A-一种实验室墙体温度的控制方法及装置-公开
CN103528168A-空调系统运行控制方法、装置、系统主机及空调系统-公开
CN103900148B-空调内机、换热器导风调节装置及换热器导风调节方法-授权
CN103925695A-热泵热水器-公开
CN103985242A-一种空调器的控制方法、控制装置及控制系统-公开
CN104033996A-空调室内机运行噪音的控制方法和系统-公开
CN104034098A-空调器及其进液均流装置-公开
CN104061663A-一种空调控制方法和装置-公开
CN104075495A-一种空调器及其翅片式换热器-公开
CN104101127A-多联机空调系统及其化霜控制方法-公开
CN104132781A-一种提高冷媒泄漏检测结果准确性的检漏仪-公开
CN104197496A-窗式空调器吹水的防漏系统及方法-公开
CN104236180A-一种空调及其电子膨胀阀-公开
CN104279626A-嵌入式空调室内机及设有该室内机的嵌入式空调-公开
CN104296307A-一种壁挂式空调过滤网自动清洗方法及装置-公开
CN104333927A-空调器、电加热管及防止空调器的电加热管凝露的方法-公开
CN104338371A-过滤器装置、压缩机及空调机组-公开
CN104344493A-检测排气感温包是否脱落的方法、装置及空调器-公开
CN104344927A-预测压管路压力传感器连接结构及压力传感器安装组件-公开
CN104390312A-一种空调辅助器电加热运行方法-公开
CN104406271A-一种智能控制空调器低温运行的方法及空调器-公开
CN104422204A-冷冻冷藏机组及其制冷机组-公开
CN104422217A-制冷系统回油控制方法-公开
CN104424366A-一种空调连接管走管的方法和装置-公开
CN104482625A-变频空调是否缺少冷媒的判别方法-公开
CN104501318A-一种多联式空调连接走管方法-公开
CN104564611A-一种压缩机电加热带控制方法及装置-公开
CN104566902A-空调器的导风机构及空调器-公开
CN104596746A-一种热水机水泵安装检测装置及其检测方法、空调-公开
CN104633771A-多联式空调机组及其控制方法-公开
CN104654461A-一种可连续制热化霜的空调器及其控制方法-公开
CN104655238A-一种多联机油位检测方法及系统-公开
CN104676991A-空调器及其除霜方法-公开
CN104713210A-空调机组及其电辅热装置-公开
CN104728997A-用于恒温控制的空调器、恒温控制系统及恒温控制方法-公开
CN104729020A-一种变频空调恒温除湿控制方法-公开
CN104776551A-一种空调下睡眠状态监测方法、装置及空调-公开
CN104864565A-空调机组的控制方法-公开
CN104864641A-毛细管及过渡管总成及具有其的空调器-公开
CN104913558A-双级增焓压缩机控制方法-公开
CN104949184A-水余热回收供暖系统及水余热回收供暖方法-公开
CN104949387A-热泵空调及其控制方法-公开
CN104990307A-空调器、压缩模块及压缩模块组-公开
CN105004115A-电子膨胀阀的控制方法-公开
CN105020838A-空调器控制方法、装置及空调器-公开
CN105020953A-压缩机组的控制方法-公开
CN105157106A-一种室内机、室内机系统及空调器-公开
CN105202730A-可调风向的风管式空调机组及其出风方法-公开
CN105241005A-基于智能穿戴设备的空调控制方法和系统-公开
CN105258435A-一种冷库蒸发器水冲霜密封叶片-公开
CN105386980A-一种螺杆压缩机及空调系统-公开
CN105423498A-空调系统的控制方法及空调系统-公开
版权声明
1、转载或引用本网站内容须注明原网址,并标明本网站网址(http://www.zhilengbj.cn)。
2、本网站所有视频、电子书、图纸、文献等均来自网络,仅供大家交流与学习,不得用于商业用途
3、如果侵犯了你的权益,请发邮件至:coolgou1987@126.com,我们会及时删除侵权内容,谢谢合作!。
4、对不遵守本声明或其他违法、恶意使用本网站内容者,本网站保留追究其法律责任的权利。
唯一网址: http://www.zhilengbj.cn/thread-560-1-1.html
空调技术下载排行
名称
趋势
下载量
-
资料名称:空调维修专利库 — 窗式空调器(8月22号) 下载权限:制冷原...[详情]
空调技术最新收录
名称
趋势
浏览量
-
空调维修专利库 — 窗式空调器 605资料名称:空调维修专利库 — 窗式空调器(8月22号) 下载权限:制冷原...[详情]
-
空调维修专利库 —格力空调专辑 836
-
空调维修专利库 —海尔空调专辑 746
-
空调维修专利库 —美的空调专辑 632
-
空调维修专利库 —三菱电机专辑 550
-
空调维修专利库 —三菱重工专辑 701
热门排行

















