视频课程精选
- 2019-1-1 09:53 发布
- 浏览 787 次
- 下载 0 次
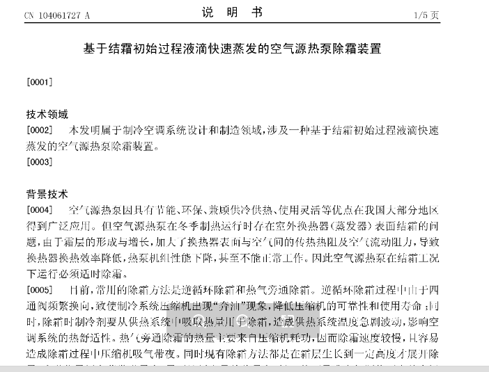
制冷技术—空气源热泵除霜技术 专利集(8月22号)
8.5
分
-
大小: 40M价格: 40 百家币更新时间: 2019-01-01
资料简介
资料名称:制冷技术—空气源热泵除霜技术 专利集 (8月22号)
下载权限:制冷原理VIP、全站VIP、终极VIP
资料清单:
CN1844807-空气源热泵冷热水机组的除霜装置及方法-公开
CN2886463-空气源热泵冷热水机组的除霜装置-公开
CN101413744-具有过冷作用的空气源热泵相变蓄能除霜系统-公开
CN101435638-利用制冷剂过冷除霜的可连续供热的空气源热泵系统-公开
CN101435639-在除霜工况下可不间歇供热的空气源热泵系统-公开
CN102003854A-空气源热泵辅助压缩机除霜系统-公开
CN102095295A-一种基于霜层厚度的除霜探测器及除霜控制方法-公开
CN102109259A-一种空气源热泵机组双并联翅片式换热器的除霜方法-公开
CN102128528A-一种用于空气源热泵热水器的相变蓄热型除霜系统-公开
CN102297548A-空气源热泵热水器的互助除霜方法和五循环双热源热泵热水器-公开
CN102384586A-并联式互助除霜空气源热泵热水器-公开
CN102563974A-一种耦合喷气增焓空气源热泵系统-公开
CN103175353A-一种适用于空气源热泵热水器的除霜控制方法-公开
CN103196262A-一种空气源热泵热水器热气旁通除霜装置-公开
CN103344068A-一种节能除霜空气源热泵系统-公开
CN103423927A-用于空气源热泵系统的除霜方法-公开
CN104061727A-基于结霜初始过程液滴快速蒸发的空气源热泵除霜装置-公开
CN104197514A-一种自产热互助除霜空气源热泵热水器-公开
CN104457066A-基于结霜初期多效应综合作用的空气源热泵除霜装置-公开
CN104567163A-一种新型空气源热泵除霜控制方法-公开
CN104634020A-一种用于空气源热泵的除霜系统-公开
CN105222337A-并联式互助除霜空气源热泵热水器-公开
CN105222437A-空气源热泵热水器蒸发器的除霜装置-公开
CN105299987A-基于超疏水翅片管换热器的空气源热泵喷淋除霜装置-公开
CN105387665A-一种以空气源热泵综合性能最佳为目标的除霜控制方法-公开
CN106016802A-以四通阀换向除霜的复叠式CO_sub_2_%2Fsub_热泵及复叠式CO_sub_2_%2Fsub_热泵除霜方法-公开
CN106016873A-一种两级压缩切换至部分二元复叠的空气源热泵除霜系统-公开
CN106152643A-空气源热泵热水器除霜方法-公开
资料名称: 制冷技术—空气源热泵除霜技术 专利集 (8月24号)
下载权限:制冷原理VIP、全站VIP、终极VIP
资料清单:
CN106225296A-一种换向除霜空气源热泵机组及换向除霜方法-公开
CN106288560A-一种空气源热泵机组除霜方法-公开
CN106440585A-一种空气源热泵机组的智能综合除霜装置及其实现方法-公开
CN106568252A-基于激波与热管技术的空气源热泵除霜清灰装置及方法-公开
CN106705502A-一种空气源热泵蒸发器除尘除霜冻系统-公开
CN106766336A-一种在线除霜空气源热泵系统-公开
CN106766382A-一种自除霜式低温空气源热量采集装置及其运行方法-公开
CN106766435A-一种用吸气温度控制空气源热泵除霜的控制方法及热水器-公开
CN106907877A-一种双蒸发器交替除霜空气源热泵机组及其除霜方法-公开
CN107091548A-一种空气源热泵除霜控制系统及方法-公开
CN107270572A-可控除霜分布式空气源热泵供暖系统及其控制方法-公开
CN107421182A-一种空气源热泵烘干机的除霜控制装置及方法-公开
CN107576111A-一种基于红外热成像检测空气源热泵除霜方法及控制系统-公开
CN107957156A-空气源热泵机组除霜控制方法-公开
CN200955881-一种可连续除霜和制热的空气源热泵-公开
CN201074934-设有除霜装置的空气源热泵热水机-公开
CN201488418U-空气源热泵热水器的除霜结构-公开
CN201945108U-扫描除霜式空气源燃气热泵-公开
CN201973881U-互助除霜的空气源热泵热水器和五循环双热源热泵热水器-公开
CN203323465U-一种空气源热泵热水器热气旁通除霜装置-公开
CN203336886U-一种空气源热泵热水机组高效除霜装置-公开
CN203413892U-空气源热泵除霜装置及空气源热泵-公开
CN203464566U-一种改良的空气源热泵热水器的除霜装置-公开
CN203671717U-自动除霜农村一体化空气源热泵-公开
CN204593950U-一种带有新型除霜换热器的空气源热泵-公开
CN204880910U-一种空气源热泵耦合太阳能除霜供热水系统-公开
CN205227904U-集空气源热泵和新风处理于一体且无需除霜的装置-公开
CN205747621U-一种空气源热泵自动除霜装置-公开
CN205807928U-一种空气源热泵除霜装置-公开
CN206019099U-一种空气源热泵机组的智能综合除霜装置-公开
CN206430403U-一种带自除霜功能的低温空气源热量采集装置-公开
CN206540334U-太阳能蓄热型空气源热泵除霜系统-公开
CN206600950U-一种空气源热泵除霜系统-公开
CN206755580U-一种自动除霜低温空气源热泵-公开
版权声明
1、转载或引用本网站内容须注明原网址,并标明本网站网址(http://www.zhilengbj.cn)。
2、本网站所有视频、电子书、图纸、文献等均来自网络,仅供大家交流与学习,不得用于商业用途
3、如果侵犯了你的权益,请发邮件至:coolgou1987@126.com,我们会及时删除侵权内容,谢谢合作!。
4、对不遵守本声明或其他违法、恶意使用本网站内容者,本网站保留追究其法律责任的权利。
唯一网址: http://www.zhilengbj.cn/thread-554-1-1.html
下载权限:制冷原理VIP、全站VIP、终极VIP
资料清单:
CN1844807-空气源热泵冷热水机组的除霜装置及方法-公开
CN2886463-空气源热泵冷热水机组的除霜装置-公开
CN101413744-具有过冷作用的空气源热泵相变蓄能除霜系统-公开
CN101435638-利用制冷剂过冷除霜的可连续供热的空气源热泵系统-公开
CN101435639-在除霜工况下可不间歇供热的空气源热泵系统-公开
CN102003854A-空气源热泵辅助压缩机除霜系统-公开
CN102095295A-一种基于霜层厚度的除霜探测器及除霜控制方法-公开
CN102109259A-一种空气源热泵机组双并联翅片式换热器的除霜方法-公开
CN102128528A-一种用于空气源热泵热水器的相变蓄热型除霜系统-公开
CN102297548A-空气源热泵热水器的互助除霜方法和五循环双热源热泵热水器-公开
CN102384586A-并联式互助除霜空气源热泵热水器-公开
CN102563974A-一种耦合喷气增焓空气源热泵系统-公开
CN103175353A-一种适用于空气源热泵热水器的除霜控制方法-公开
CN103196262A-一种空气源热泵热水器热气旁通除霜装置-公开
CN103344068A-一种节能除霜空气源热泵系统-公开
CN103423927A-用于空气源热泵系统的除霜方法-公开
CN104061727A-基于结霜初始过程液滴快速蒸发的空气源热泵除霜装置-公开
CN104197514A-一种自产热互助除霜空气源热泵热水器-公开
CN104457066A-基于结霜初期多效应综合作用的空气源热泵除霜装置-公开
CN104567163A-一种新型空气源热泵除霜控制方法-公开
CN104634020A-一种用于空气源热泵的除霜系统-公开
CN105222337A-并联式互助除霜空气源热泵热水器-公开
CN105222437A-空气源热泵热水器蒸发器的除霜装置-公开
CN105299987A-基于超疏水翅片管换热器的空气源热泵喷淋除霜装置-公开
CN105387665A-一种以空气源热泵综合性能最佳为目标的除霜控制方法-公开
CN106016802A-以四通阀换向除霜的复叠式CO_sub_2_%2Fsub_热泵及复叠式CO_sub_2_%2Fsub_热泵除霜方法-公开
CN106016873A-一种两级压缩切换至部分二元复叠的空气源热泵除霜系统-公开
CN106152643A-空气源热泵热水器除霜方法-公开
资料名称: 制冷技术—空气源热泵除霜技术 专利集 (8月24号)
下载权限:制冷原理VIP、全站VIP、终极VIP
资料清单:
CN106225296A-一种换向除霜空气源热泵机组及换向除霜方法-公开
CN106288560A-一种空气源热泵机组除霜方法-公开
CN106440585A-一种空气源热泵机组的智能综合除霜装置及其实现方法-公开
CN106568252A-基于激波与热管技术的空气源热泵除霜清灰装置及方法-公开
CN106705502A-一种空气源热泵蒸发器除尘除霜冻系统-公开
CN106766336A-一种在线除霜空气源热泵系统-公开
CN106766382A-一种自除霜式低温空气源热量采集装置及其运行方法-公开
CN106766435A-一种用吸气温度控制空气源热泵除霜的控制方法及热水器-公开
CN106907877A-一种双蒸发器交替除霜空气源热泵机组及其除霜方法-公开
CN107091548A-一种空气源热泵除霜控制系统及方法-公开
CN107270572A-可控除霜分布式空气源热泵供暖系统及其控制方法-公开
CN107421182A-一种空气源热泵烘干机的除霜控制装置及方法-公开
CN107576111A-一种基于红外热成像检测空气源热泵除霜方法及控制系统-公开
CN107957156A-空气源热泵机组除霜控制方法-公开
CN200955881-一种可连续除霜和制热的空气源热泵-公开
CN201074934-设有除霜装置的空气源热泵热水机-公开
CN201488418U-空气源热泵热水器的除霜结构-公开
CN201945108U-扫描除霜式空气源燃气热泵-公开
CN201973881U-互助除霜的空气源热泵热水器和五循环双热源热泵热水器-公开
CN203323465U-一种空气源热泵热水器热气旁通除霜装置-公开
CN203336886U-一种空气源热泵热水机组高效除霜装置-公开
CN203413892U-空气源热泵除霜装置及空气源热泵-公开
CN203464566U-一种改良的空气源热泵热水器的除霜装置-公开
CN203671717U-自动除霜农村一体化空气源热泵-公开
CN204593950U-一种带有新型除霜换热器的空气源热泵-公开
CN204880910U-一种空气源热泵耦合太阳能除霜供热水系统-公开
CN205227904U-集空气源热泵和新风处理于一体且无需除霜的装置-公开
CN205747621U-一种空气源热泵自动除霜装置-公开
CN205807928U-一种空气源热泵除霜装置-公开
CN206019099U-一种空气源热泵机组的智能综合除霜装置-公开
CN206430403U-一种带自除霜功能的低温空气源热量采集装置-公开
CN206540334U-太阳能蓄热型空气源热泵除霜系统-公开
CN206600950U-一种空气源热泵除霜系统-公开
CN206755580U-一种自动除霜低温空气源热泵-公开
版权声明
1、转载或引用本网站内容须注明原网址,并标明本网站网址(http://www.zhilengbj.cn)。
2、本网站所有视频、电子书、图纸、文献等均来自网络,仅供大家交流与学习,不得用于商业用途
3、如果侵犯了你的权益,请发邮件至:coolgou1987@126.com,我们会及时删除侵权内容,谢谢合作!。
4、对不遵守本声明或其他违法、恶意使用本网站内容者,本网站保留追究其法律责任的权利。
唯一网址: http://www.zhilengbj.cn/thread-554-1-1.html
热泵技术下载排行
名称
趋势
下载量
-
资料名称: 热泵专利库 —地源热泵系统 专辑(8月22号) 下载权限:热泵...[详情]
热泵技术最新收录
名称
趋势
浏览量
-
资料名称: 热泵专利库 —地源热泵系统 专辑(8月22号) 下载权限:热泵...[详情]
-
热泵专利库 —二氧化碳热泵 专辑 724
-
热泵专利库 —空气源热泵 专辑 682
-
热泵专利库 —热泵烘干机 专辑 698
-
热泵专利库 —泳池热泵 专辑 688
热门排行

















